绵阳飞行职业学院
211 |
985 |
双一流 |
其他
四川省
高职(专科)
省重点
民办
安飞高翔,格物知止
0816-4553333
https://www.topflying.com.cn/
更多 >
图片
院校首页
历年分数
历年分数
历年分数
普通类
艺术类
体育类
招生计划
院校计划
投档规则(艺术)
投档规则(体育)
招生政策
招生简章
招生资讯
探校攻略
探校攻略
探校攻略
探校攻略
探校攻略
探校攻略
院校首页
> 招生简章
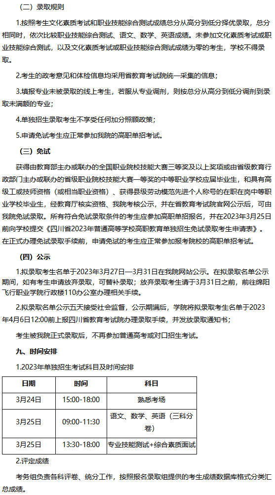
绵阳飞行职业学院2023年高职教育单独招生章程
2023-02-24 14:14:54 分享至:
招生简章
招生资讯
绵阳飞行职业学院2023年高职教育单独招生章程
2023-02-24 14:14:54